TIAO AVR / Micro SD Development Board (ATMEGA32U4)

10 PCS, 10cm x 10cm, 2 layers prototype for $38.80 shipped!
Buy various JTAG cables for your Satellite Receiver, Cable Modem, Wireless Router, Standard Wiggler from http://www.easymg.com and http://www.diygadget.com
TIAO AVR / Micro SD Development Board (ATMEGA32U4) Manual
ATMEGA32U4 development board for rapid AVR Micro SD adapter development.
This item is currently on sale at http://www.diygadget.com for USD $9.99 shipped to any where in USA or Canada.
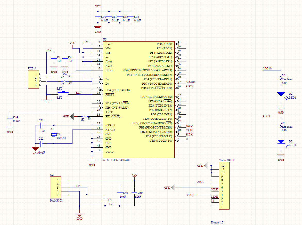
This AVR development is powered by an ATMEGA32U4 that is pre-programmed with the AVR's DFU bootloader which allows code to be programmed inside the chip without any external programmer, just download the FLIP software from Atmel's web site and load your HEX code via your computer's USB port.
The board is shipped without firmware, thus you can directly plug this to your computer and load your HEX code using FLIP software. If you need to re-program the chip, all you need to do is to press the RST button and release it to enter bootloader mode.
This board also has a built in Micro SD adapter, which is connected to ATMEGA32U4's SPI interface, thus you can write your own program to read the content of your micro SD.
Features:
- 32K Bytes of In-System Self-Programmable Flash
- 26 Programmable I/O Lines
- 1024 Byte SRAM
- 1024 byte EEPROM
- 16 MIPS Throughput
- USB 2.0 High Speed
- 5V USB Powered
- 16MHz Quartz Crystal Oscillator Circuit
- Two LED's (ADC10 / Pin 27 and ADC9 / pin26)
- Male USB Connector - No Cable Required
- Access to all IO's
- Built in Micro SD adapter, can expend the flash to 4GB
- Easy Program / Update with Atmel FLIP (Flexible In-system Programmer)
- Robust Reset Button (Simple Once-Only Operation When Programming)
- Very small, less than 2 inch in length
- Full LUFA Compatability
- Full LibUSB Compatability
- Simple Plug n Play
- Atmel FLIP Software Drivers: http://www.atmel.com/dyn/products/tools_card.asp?tool_id=3886
- Software Compatible With Windows 9x / Me / NT / 2000 / XP / Vista / 7 and Linux.
Here are some development resources for AVR USB Development:
- AVR-USB-162 blink LED demo code (C source and HEX)
- AVR-USB-162 button demo code (C source and HEX)
- AVR-USB-162 frequency generator (C code and HEX)
- AVR-USB-162 mouse demo code C source
- AVR-USB-162 virtual COM port demo code C source
- MyUSB LGPL USB stack from Dean Camera
Also some useful AVR USB Development Websites:
- avrfreaks.net
- fourwalledcubicle.com
- winavr.sourceforge.net
- avrtv.com
Schematic:
PCB layout:
Buy various JTAG cables for your Satellite Receiver, Cable Modem, Wireless Router, Standard Wiggler from http://www.easymg.com and http://www.diygadget.com

10 PCS, 10cm x 10cm, 2 layers prototype for $38.80 shipped!

